内藤靖彦博士が「第23回山階芳麿賞」を受賞されました!!
6月7日に発表されていたニュースですが、
日本や世界のペンギン研究にとって、
大変慶ぶべき出来事ですので、
改めてお知らせ・お祝い申し上げます‼️
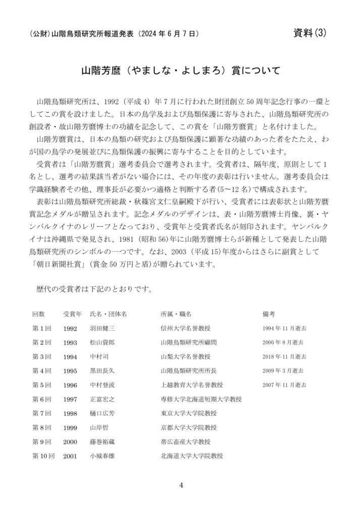
「山階芳麿賞」とは、
「日本の鳥学および鳥類保護に顕著な功績のあった方(団体含む)を讃える賞」です。
この賞の目的や選考理由などにつきましては、添付の「発表資料」をご覧下さい。
また、内藤靖彦博士の研究活動につきましては、
筆者も『ペンギンのしらべかた』(岩波書店)などでご紹介して参りました。
今回の受賞は、長年の「バイオロギング」技術の開発・普及、
またそれを用いての「野生動物特に鳥類の行動生態研究」に
著しく貢献したことが評価されたものです。
ご存知の通り、内藤博士がきり拓かれた
新しい科学的研究手法『バイオロギング』によって、
野生の海鳥、特にペンギンたちの「海でのくらしぶり」や
「運動力学・運動生理学」が定量的かつ詳細に解明されてきました。
もちろん、「バイオロギング」は日本だけの研究手法ではありません。
しかし、内藤博士が名誉教授をつとめる国立極地研究所は、
世界の「バイオロギング」をリードする存在として
国際的にも高く評価されています。

なお「バイオロギング」そのものにつきましては、
(内藤靖彦・佐藤克文・高橋晃周・渡辺佑基 共著、極地研ライブラリー、成山堂書店、2012年)
をご覧下さい。
|
|